中山市谷得木业有限公司
  • 首页
  • 企业简介
  • 产品大全
  • 联系我们
  • 企业信息
  • 在线留言
当前位置: 首页 > 产品大全 > 数字化如何为财务管理解决痛点和创造价值?

数字化如何为财务管理解决痛点和创造价值?

数字化如何为财务管理解决痛点和创造价值?

如若转载,请注明出处:http://www.gude-home.com/product/847.html

更新时间:2025-11-23 03:48:00

最新产品 Product
  • 电动不锈钢卷帘门与木制品 现代与自然的完美交融 电动不锈钢卷帘门与木制品 现代与自然的完美交融
  • 崇仁镇木制品销售与经济发展现状分析 崇仁镇木制品销售与经济发展现状分析
  • 2017年9月清远市规模以上工业稳健增长,木制品销售表现亮眼 2017年9月清远市规模以上工业稳健增长,木制品销售表现亮眼
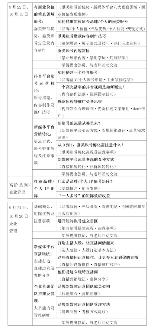
  • 报名 | 外贸型创新设计产品转内销新零售专项培训现已开启 报名 | 外贸型创新设计产品转内销新零售专项培训现已开启
  • 武汉道闸杆推荐商家——楚汉智能电动门,专业门类销售首选 武汉道闸杆推荐商家——楚汉智能电动门,专业门类销售首选
  • 企业介绍 门类销售与服务 企业介绍 门类销售与服务
  • 福建领跑2020中国外贸成绩单,门类销售表现突出 福建领跑2020中国外贸成绩单,门类销售表现突出
  • 兴发集团调研过程工程所门类销售,共话创新发展新路径 兴发集团调研过程工程所门类销售,共话创新发展新路径
  • 电动门类新秀,东箭科技 智能座舱加速落地,一体两翼开启新局 电动门类新秀,东箭科技 智能座舱加速落地,一体两翼开启新局
  • 为什么木制品销售企业需要用洪荒之力获取金融牌照? 为什么木制品销售企业需要用洪荒之力获取金融牌照?

地址:中山市小榄镇高沙社区后葵联街四巷6号二楼

电话:18125701530

Copyright © 2025 www.gude-home.com 门类销售 中山市谷得木业有限公司 版权所有 Sitemap